网址:www.gdowa.com 地址:瑞安市汀田街道东新产城融合示范带汀田小微园一期标准厂房8幢2单元
版权所有 2017 温州丝瓜视频看污片APP科技有限公司 技术支持:云鼎科技
浙ICP备80783852号-2
浙公网安备33038102331513号

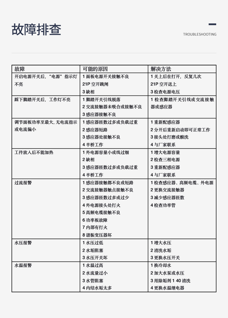
圆钢锻造透热设备、棒料透热锻造设备的操作步骤
1) 通水:启动水泵, 观察出水口水流是否正常。
2) 通电:先合闸刀,再接通机器后面的空气开关,然后再打开控制板上的电源开关。
3)设置:根据需要选择操作模式(全自动、半自动、手动和脚控),自动和半自动控制时需设置好丝瓜APP官网下载安装IOS时间、保温时间和冷却时间(每个时间都不能设为0,否则无法正常自动循环)。初次使用及没有熟练之前,应选用手动或脚控方式。
4)启动:每次启动前应将丝瓜APP官网下载安装IOS功率电位器尽量调至最小,待启动后再缓温调至所需的功率。按下启动按键启动机器,此时面板上丝瓜APP官网下载安装IOS指示灯亮,同时会有正常工作的提示声和工作灯的同步闪烁。
5) 观察和测温:在丝瓜APP官网下载安装IOS过程中主要是用目测的方式根据经验确定何时停止丝瓜APP官网下载安装IOS。没有经验的操作者,可用温控器检测工件的温度。
6) 停止:当温度达到要求时,按停止按键停止丝瓜APP官网下载安装IOS。更换工件后再次启动即可。
7) 关机:本机可连继24小时工作,不用时应关断电源开关,长时间不用时应关闭闸刀或机器后空气开关。关机时应先停电后停水,以利机器内部的热量和感应圈的热量散发。 注意:机器尽量不要空载工作,更不能长时间空载运行,否则,将影响机器的性能和稳定性!
圆钢锻造透热设备、棒料透热锻造设备的维护
在空气环境较差的场所使用时,应防止灰尘进入机器内部,绝不能有水溅入机内。要保持冷却水的清洁,定期更换。高温环境应保持空气流通。



